世界杯官方网站入口2026-世界杯官方网址
集团首页
|
English
首页
关于我们
世界杯官方网站入口2026简介
机构设置
现任领导
历任领导
历史沿革
团队队伍
团队概况
博士生导师
硕士生导师
教师风采
团队建设
学科历史
学科方向
科学研究
科研平台
科研项目
科研论文
科研著作
科研奖励
科研活动
人才培养
本科生培养
公司产品
博士生培养
博士后培养
进修与访学
党建工作
支部建设
党员活动
理论学习
政策法规
活动剪影
基地培训
培训通知
培训活动
培训专家
培训成效
红色经典
经典著作
经典影音
人物故事
资源下载
管理文件
教学资源
当前位置:
首页
>> 正文
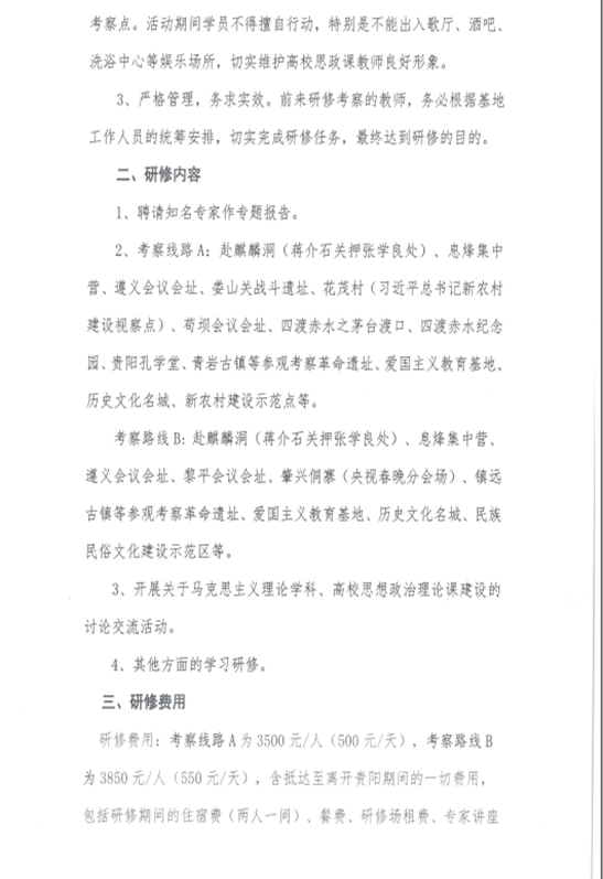
关于组织高校思政课教师开展2019年社会实践研修活动的通知
2019年06月01日 16:28 点击:[]
上一条:
第四届中国抗战大后方研究高端论坛
下一条:
全国地方师范院校哲学社会科学研究与培根铸魂高峰论坛公告(第1号)
【
关闭
】